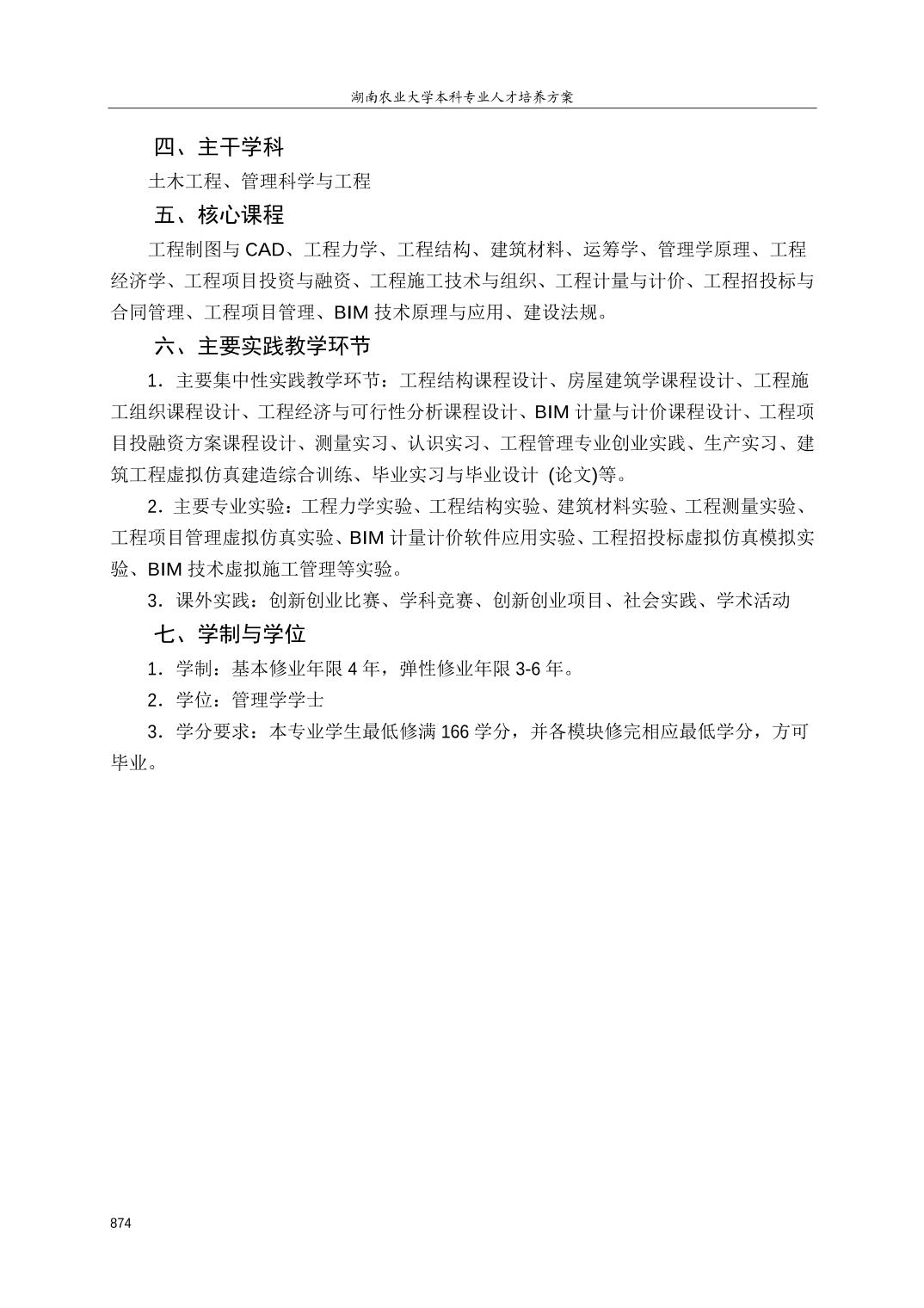
beats365(中国区)-唯一官方网站
关于我们
beats365简介
现任领导
机构设置
发展规划
信息公开
团队力量
教授
副教授
讲师
助教
教师培训
党群工作
工作动态
思想建设
制度建设
组织建设
作风建设
工会专栏
公司产品
工作动态
旗下产业
研究生教育
科学研究
工作动态
科研平台
水木学术沙龙
员工工作
学工动态
团学活动
学风建设
心理健康教育
人才招聘
招生信息
就业信息
员工家园
员工动态
员工之星
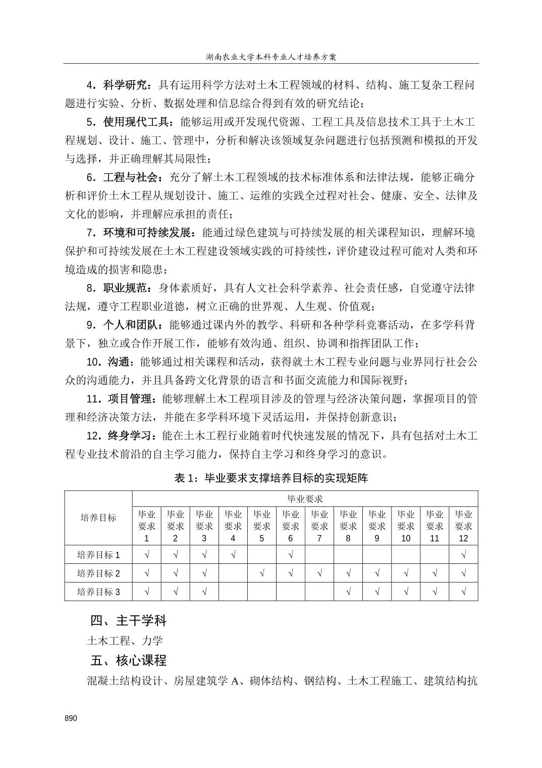
网站首页
关于我们
beats365简介
现任领导
机构设置
发展规划
信息公开
团队力量
教授
副教授
讲师
助教
教师培训
党群工作
工作动态
思想建设
制度建设
组织建设
作风建设
工会专栏
公司产品
工作动态
旗下产业
研究生教育
科学研究
工作动态
科研平台
水木学术沙龙
员工工作
学工动态
团学活动
学风建设
心理健康教育
人才招聘
招生信息
就业信息
员工家园
员工动态
员工之星
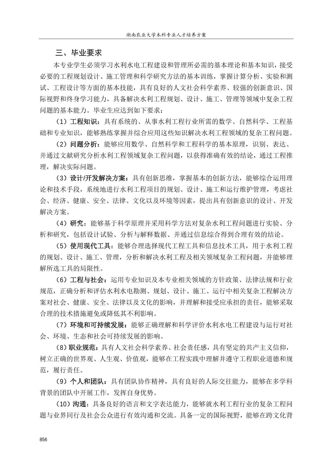
首页
>
公司产品
>
旗下产业
>
培养方案
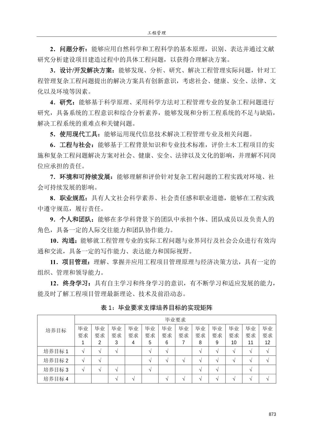
【培养方案】水利水电工程专业人才培养方案
发布时间:2024-12-24
作者:
beats365(中国区)-唯一官方网站